Положительная обратная связь позволяет снизить выходное сопротивление до минусового и поэтому можно применять даже «резиновые» динамики.
Сделать широкополосный трансформатор достаточно сложно. Двухполосная схема позволяет упростить требования к выходному трансформатору. Например, можно использовать сетевой транс от лампового телевизора для НЧ и ТВЗ 1-9 для СЧ-ВЧ канала (на лампе 6ф3п).
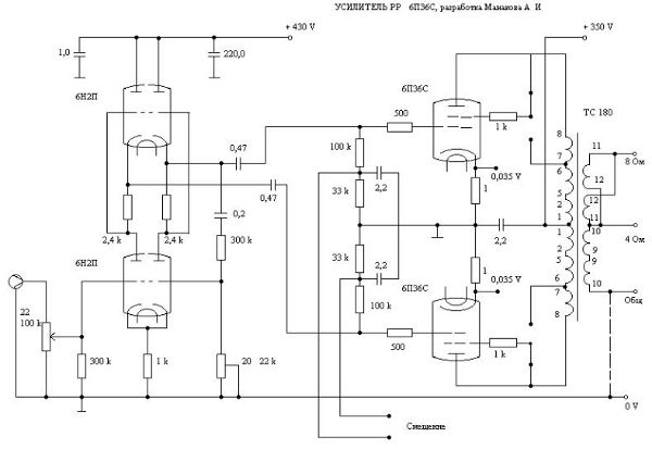
| Схема усилителя |
Схема Манакова |
Для низкочастотного канала нет необходимости в секционировании трансформатора. Поэтому мой выбор пал на ТС-180. Распайку для соединения этого транса можно позаимствовать на схеме Манакова. Схема фазоинвентора как в Прибое.
Для увеличения мощности применена ультралинейная схема выходного каскада. Схему можно сделать двухкаскадной, применив в качестве драйвера-фазоинвентора 6ж52п, 6п14п, 6п15п, 6с45п, 6э5п и т.п.
